专业研发、生产、销售高性能永磁材料的国家级重点高新技术企业
中文
|
English
|
日本語
|
Deutsch
网站首页
关于天和
公司简介
企业文化
发展历程
荣誉资质
新闻资讯
天和新闻
行业资讯
资料下载
产品中心
钕铁硼
钐钴
管理体系
质量管理体系
健康安全/环境管理体系
社会责任/知识产权管理体系
能源管理体系
科技创新
研发中心
技术专利
投资者关系
人才招聘
招聘流程
招聘岗位
联系我们
联系方式
互动交流
网站地图
廉洁举报
.
.
.
天和新闻
行业资讯
资料下载
网站首页
-
新闻资讯
-
天和新闻
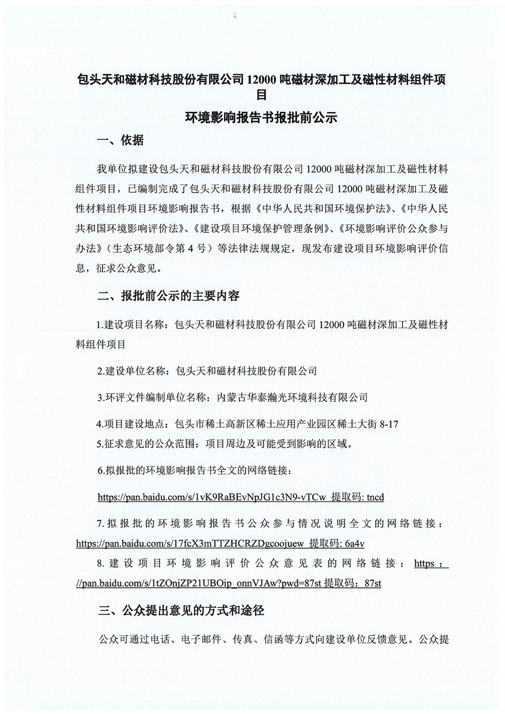
包头天和磁材科技股份有限公司12000吨磁材深加工及磁性材料组件项目 环境影响报告书报批前公示
T
发布时间:2025-11-24 浏览次数:1382次
包头天和磁材科技股份有限公司12000吨磁材深加工及磁性材料组件项目环评第二次公示材料(报批前公示).pdf
上一篇
已经是第一篇了
下一篇
包头天和磁材科技股份有限公司12000吨磁材深加工及磁性材料组件项目 第二次环境影响评价信息公开内容
2019-06-27
四川省政协党组副书记、副主席崔保华一行来我司参...
2022-08-19
感谢信
2017-04-10
天和磁材捐资扶贫,勇担社会责任
2018-09-18
“心共聚 创未来”天和磁材三十周年庆典隆重举行
2021-04-20
包头天和磁材科技股份有限公司辅导信息公示
2020-12-16
自治区科技厅党组书记冯家举一行莅临我司参观调研